Как мы внедрили CRM-маркетинг и цепочку лид-магнитов через чат-бот для увеличения продаж
Расскажем о том, как мы у себя в digital-агентстве MWI внедрили CRM-маркетинг и цепочку лид-магнитов через чат-бот для повышения конверсии из лида в сделку и сбора целевой аудитории.
41 показ 49 открытий
Какие стояли основные цели в MWI:
У CRM-маркетинга
- повышения конверсии из лида в сделку.
- привлечь клиентов в бота и телеграм канал, иметь дополнютельную точку касания.
У развитие блога с лид-магнитами и чат-ботом:
- Собирать активную заинтересованную аудиторию в бот для дальнейшей лидогенерации.
- Привлекать активную и заинтересованную аудиторию в наш телеграм канал.
- Иметь дополнительные источники монетизации аудитории за счет внедрения консалтинговых продуктов.
CRM-маркетинг
После заполнения контактных данных на сайте, подписки на блог сайта, заявка напрямую передается на подменный email сквозной аналитики Битрикс 24, (чтобы отследить источник обращения) создается лид в Битрикс 24. Чтобы увеличить% конверсии лида в продажу (сделку), были внедрены триггерные email-цепочки. Особенно хорошо это работает в b2b нишах с долгим циклом продаж (как у нас), от 3-х до 6 месяцев.

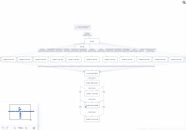
1. В нашем конкретном случае были внедрены следующие цепочки: welcome-цепочка писем: Позволяет ближе ознакомить пользователя с нашей компанией, рассказать то, о чем менеджеры по продажам вряд ли расскажут, это первые знакомство-прогрев с лид-магнитом за подписку в телеграм канал и телеграм бот. Цепочки интегрированы с CRM и связаны с этапами воронки продаж. (См. ниже часть схемы цепочки) .

2. Когда менеджер связался и отправил коммерческое предложение клиенту и сменил статус в CRM на “отправлено КП” автоматически запускает цепочка прогрева. Мы прогреваем потенциальных клиентов нашими кейсами и экспертными материалами. Стимулируем принять решение в нашу пользу. (См. ниже часть схемы цепочки) .

3. Для тех лидов, кого менеджер по продажам отправил в отказ, но при этом лид соответствует критериям квалификации и интереса — проводим серию реактивации, предлагая другой бесплатный продукт компании (seo аудит сайта). Тем самым при возникновении интереса мы возвращаем пользователя в воронку продаж. (См. ниже часть схемы цепочки).

4. В момент, когда мы реализовали проект для клиента и меняем статус у компании внутри сделки, то запускается цепочка допродаж: Сначала серией писем мы собираем обратную связь от клиента по реализации текущего проекта, если получаем позитивную оценку просим оставить отзыв и далее предлагаем другие продукты компании. (См. ниже часть схемы цепочки).

При этом как дополнительная точка касания мы привлекаем пользователей подписаться на наш телеграм канал и забрать полезные материалы для руководителей в телеграм боте.
Цепочка лид-магнитов через чат-бот
Наши статьи в блоге занимают топ-5 позиции в яндексе в поисковой выдаче и собирают трафик более 14000 уникальных посетителей в месяц.
Для нашего блога мы:
1. Собрали и оформили лид-магниты релевантные теме статьи. Всего получилось 13 лид-магнитов под разные категории блога.
2. Внедрили виджеты с лид-магнитом на страницах блога, например:

При клике на виджет открывается поп-ап окно, где можно забрать лид-магнит в телеграм боте:

3. Сделали камбекер (раскрывающийся поп-ап при попытке уйти с сайта) — предлагаем другие лид-магниты, даже комплект лид-магнитов сразу.
Купить рекламу Отключить
4. Добавили нативный блок, встраиваемый в статью с комплектом документов

5. Скачивание происходит через телеграм-бота в salebot

Сценарии бота разные.
- Сделали бота, который появляется с лид магнитом после заполнения формы сайта (страница спасибо)
- Бот передачи лид-магнита: цепочка построена не только на передачу лид-магнита, но также подписать пользователя на наш телеграм канал, запросить консультацию в боте (бот интегрировали с CRM битрикс, при запросе конкультации создается лид в CRM, который отрабатывает менеджер) и цепочка контентного прогрева.

Через бот в том числе будем отправлять приглашение на вебинары и прямые эфиры.
Протестировать наш бот и получить полезные материалы можете по ссылке: https://salebot. site/c610798a3364737edf67914d7dd2fd6a_1?flow=leadmag&lidmag=siteoptimization
Подписывайтесь на наш телеграм канал для директоров по маркетингу, где делимся полезными кейсами, разбираем аналитические отчеты и даем полезные материалы: https://t. me/mwiagency
Результаты:
— За месяц работы в бот подписалось 98 человек.

— Увеличились пф сайта и позиции статей блога.
— Увеличилось кол-во лидов (с запросом на консультацию) в месяц на 6%.
— Увеличилась конверсия в сделку на 1,5%.
Источник: vc.ru