Как мы окупили рекламу b2b мероприятия в 2,6 раз и заработали 740 тыс. р. для заказчика
В кейсе рассказали:
— сколько могли потерять денег, если бы не начали вовремя собирать заявки вручную
— какие форматы рекламы принесли 50% заявок
— как провалилась дожимная стратегия
2.1K показов 97 открытий

Салют! С вами Александр Верга и агентство the Verga. В июне к нам обратились организаторы «Пищёвки3D: Oktoberfest» — конференции для руководителей пищевых предприятий и поставщиков, которая уже в девятый раз пройдет в Сочи 21−22 сентября.
На тот момент до конференции оставалось три месяца. Главные задачи рекламной кампании:
1. Медийная реклама: быть на виду и постоянно напоминать о себе. Не пытаться продать напрямую, а привлечь внимание и заинтересовать.
2. Регистрации: привлекать новых клиентов на конференцию.
Раньше у заказчика был опыт неэффективной рекламы в Яндекс. Директе: с бюджета 100 000 р. пришли всего 3 целевые заявки.
Мы провели аудит сайта, дали рекомендации по изменению сайта для повышения конверсии. Также настроили несколько типов рекламных кампаний для привлечения участников на конференцию в Сочи: рекламная сеть Яндекса, мастер кампаний, Поиск, ретаргет и медийная реклама.
В итоге за 3 месяца получили 25 продаж на 740 000 р. Кроме того, один из участников стал партнером конференции и купил расширенный пакет услуг за 280 000 р.
Подробнее о том, как пришли к такому результату и как решали трудности, с которыми столкнулись, рассказываем дальше.
Информация о проекте
Клиент.
ПИЩЕВКА3D — конференция для руководителей пищевых предприятий и поставщиков.
Средний чек: 35 000 р.
Задача.
Регистрации: 50
Продажи: 10−13
Бюджет: 100 000 р.
Результат.
Регистрации: 72 (38 собраны вручную)
Продажи: 25
Охват: 986 013
Бюджет: 282 082 р.
Выручка: 740 000 р.
Готовим стратегию запуска
Перед началом рекламной кампании изучаем проект.
Аудит сайта. В подобных проектах особенно важны посадочные страницы, т.к. заявка через посадочную страницу, по сути, является продажей, которую осталось подтвердить.
Заменили кнопку «Отзывы» на кнопку «Запись», чтобы пользователь, пришедший с рекламы, мог сразу записаться на конференцию;

- Видоизменили программу будущей конференции: к названию каждой лекции добавили имена и фотографии спикеров, а также прописали время выступления.

- Предложили заменить список партнеров конференции на логотипы и название компаний-партнеров.

Анализ конкурентов. Изучили несколько типовых конференций и составили список рекомендаций для клиента. Например, посоветовали предоставлять скидку участникам, зарегистрировавшимся заранее.

Сегменты целевой аудитории.
Целевая аудитория достаточно узкая, т.к. это специалисты исключительно пищевой отрасли: предприниматели, владельцы комбинатов, технологи, директора по развитию.

Воронка трафика.
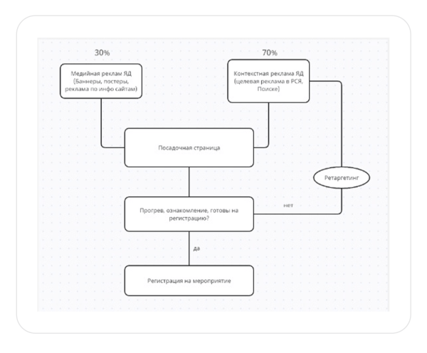
Запланировали запустить рекламу в Яндексе. Директе и приводить трафик на сайт конференции. В дальнейшем пользоваться ретаргетингом посетителей сайта.

Тестируем рекламные инструменты
Составили гипотезы и прописали ключевые запросы, с которых предположительно должна прийти целевая аудитория заказчика. Запустили на тест рекламные кампании.
В работе использовали пять инструментов: РСЯ, мастер кампаний, Поиск, медийная реклама, ретаргетинг.

Рекламная сетевая кампания — система, которая размещает рекламу на сервисах Яндекса и площадках партнеров.
В РСЯ собрали ключи по целевым запросам «Конференции» и «Пищевка», выделили аудиторию по интересам «Бизнес» и «Владельцы бизнеса», а также создали креативы и объявления. На протяжении всей работы выполняли оптимизацию и чистку площадок, по которым не было целевых действий.
На протяжении всей работы рекламной кампании проводили чистку мусорных площадок, благодаря чему удалось снизить процент отказа в среднем до 40%
Создавали и внедряли новые креативы со спикерами для поддержания актуальности информации в объявлениях.
Благодаря хорошим креативам и текстам получили показатель CTR в районе 1.21% — это хороший результат для рекламы в РСЯ.
В итоге охватили большое количество аудитории, 374 478 показов, благодаря чему получили целевых пользователей, которые активно взаимодействуют с сайтом более 2 минут, а также возвращаются на него через поисковые запросы, одновременно поднимая выдачу в SEO. С РСЯ получили 15 регистрацию, не считая тех, которые были собраны вручную.
Мастер кампаний — автоматический формат, который объединяет поисковые и РСЯ кампании. Помогает быстро анализировать эффективность работы заголовков, текстов и креативов.
Рекламу собрали и запустили в Мастере компаний на автоматизированной стратегии по общим запросам и сайтам конкурентов.
Протестировали заголовки, тексты и креативы. Внесли правки на основе полученных данных. Заголовки, которые плохо отработали, заменили на новые: со спикерами и темами конференции.
Для поддержания охватов запустили Мастер кампаний с оплатой за конверсии и продолжили тестировать новые креативы.
В итоге данный инструмент принес 374 487 показов и 6 регистраций.


Рекламу в поиске видят пользователи, которые вводят поисковые запросы в конкретный момент. Например, по объявлению с введенной фразой «конференция пищевые предприятия» объявления могут увидеть люди, которые ввели запросы «пищевая промышленность», «семинары в пищевой сфере» и так далее.
Поэтому собрали ключевые слова и словосочетания и запустили объявления по целевым пользователям, которые интересуются пищевыми конференциями.
Купить рекламу Отключить
Для вытеснения конкурентов из поисковой выдачи запустили рекламу по брендовым (витальным) запросам, т. е. строго по названию конференции.
В итоге с помощью Поиска привели хоть и дорогую, но целевую аудиторию, которую в дальнейшем догоняли ретаргетом. Процент отказа — всего 25%. Регистрации — 4. Показы — 3 961.
Медийная реклама — это рекламные объявления, которые привлекают внимание пользователей. Её основная задача — не прямая продажа, а формирование узнаваемости и положительного отношения к продукту.
Разработали креативы по тематике и стилю проекта, запустили по ним рекламу на множестве площадок Сети Яндекса.
Не ставили задачу получить с медийной рекламы регистрации. Использовали этот инструмент для охватов и возможности постоянно быть на виду. Рекламу такого вида принесла 155 057 показов.


Ретаргетинг — инструмент, который принес основную часть продаж.
- Выделили аудиторию, которая заходила на сайт и взаимодействовала с ним, была на сайте более 50 секунд, чтобы исключить ботов и отказников, людей, которые зашли и сразу ушли с сайта;
- Разработали и настроили ретаргетинг на посетителей, которые проявляли интерес к сайту, но не заполнили контактные данные;
- Разработали «дожимную» стратегию, которую запустили за 3 недели до начала конференции для возврата и удержания пользователей сайта, которые проявили интерес, но не оставили заявку. В рамках этой стратегии создали тексты и изображения, где сделали акцент, что заканчивается время регистрации и количество мест. Наиболее успешными были креативы с предыдущих конференций и креативы по спикерам. На основе полученной статистики разработали новые тизеры.
- Проводили оптимизацию на протяжении всего времени работы кампании.
- На последнем месяце перераспределили бюджет в сторону ретаргетинга и «дожимной» стратегии. На последней неделе работы пропорция была 30/70 в сторону ретаргетинга.
В итоге всегда были на виду у заинтересованной аудитории за счет больших охватов — 277 950 и кликов — 1 119. С помощью ретаргетинга получили 13 заявок по 7 694 р., не учитывая заявки, которые собрали вручную.
Лучшие офферы, тексты и креативы
Тестировали разные форматы объявлений: общие креативы с конференции, спикеры, тематические картинки.
Лучше всего сработали креативы со спикерами и темами конференции.
Формула рекламного объявления, которая принесла 20 регистраций на конференцию для руководителей пищевых предприятий в Яндекс. Директе



Трудности и решения
В середины первого месяца работы обратили внимание, что не все пользователи заполняют форму до конца. Часть людей оставляет данные, но не нажимает кнопку «Зарегистрироваться».
Стали разбираться и выяснили: не все пользователи понимали, что нужно внести дополнительные данные в поле «Аккредитация» и поставить галочки на выборе формата участия, чтобы активировалась кнопка «Зарегистрироваться».
У заказчика возникли сложности с доработкой формы для заявок, поэтому мы решили не терять время и отслеживать заполнение формы вручную. Так было собрано 38 из 72 регистраций за 3 месяца рекламной кампании. 14 из них перешли в продажи. Если бы вовремя не заметили, недоработку в форме, то могли потерять половину выручки.

Результаты: 72 регистрации, которые принесли выручку 740 000 р.
Благодаря разработанной стратегии нам удалось привести заказчику 14 продаж, по 35 000 р. каждая. Кроме того, один из участников стал партнером конференции и заключил соглашение на 250 000 р.
В итоге выручка заказчика составила 740 000 р.
Регистрации: 72 (38 собраны вручную)
Продажи: 25
Охват: 986 013
Бюджет: 282 082 р.
Выручка: 740 000 р.
Что привело к успеху
Точно распределили бюджет. Каждую неделю распределяли бюджет между рекламными кампаниями. Постепенно перемещали его в сторону ретаргетинга, т.к. чем ближе дата конференции, тем меньше времени оставалось на прогрев аудитории. Привлекать новую аудиторию было неактуально.
Четкая стратегия работы. В первый месяц разработали тизеры в фирменном стиле с разными акцентами, чтобы увеличить узнаваемость выставки. Во второй — возвращали тех людей на сайт, кто заинтересовался. В третий — «дожимная» стратегия с помощью ретаргетинга.
Нашли эффективные креативы. На протяжении последнего месяца оперативно создавали и внедряли креативы с новыми спикерами.
Отслеживали регистрации вручную. Из-за невозможности доработать форму для заполнения заявки, отслеживали регистрации в ручном режиме через вебвизор и отправляли заказчику.
Вовремя отключили менее эффективные инструменты. Поиск и Мастер кампаний отключили за 3 недели до начала конференции, потому что за это время новые пользователи не успели бы заинтересоваться предложением.
За 3 месяца работы собрали базу ретаргетинга, и в последние две недели работы выделили на этот инструмент 70% рекламных расходов.
Выводы и дальнейшие планы
На будущее:
- Разработали и протестировали рабочую стратегию для запуска рекламных кампаний, которую можем адаптировать под любую конференцию.
- Собрали статистику по рабочим связкам, которые можем адаптировать под следующие конференции.
- Знаем, на чем делать акцент на посадочных страницах и какой должна быть форма для сбора заявок.
- Готовы разработать и презентовать медиаплан для следующих конференций
Подписывайтесь на наш телеграм-канал, там больше кейсов с результатами в разных нишах: цветочный бизнес, теплый пол, онлайн-подарки, инфобизнес и другие.
Перейти и подписаться

Проведем аудит рекламы и покажем, как увеличить бюджет и снизить стоимость заявки!
Оставить заявку
Источник: vc.ru