Как мы внедрили у себя ChatGPT
Перед написанием статьи ознакомился с тем, что говорят другие, и увидел, что одна половина использует ChatGPT для фана, не внедряя в работу, а вторая на него чуть ли не молится. Я решил рассказать, как мы внедрили ИИ у себя в студии разработки Bright Mobile.
ChatGPT в маркетинге
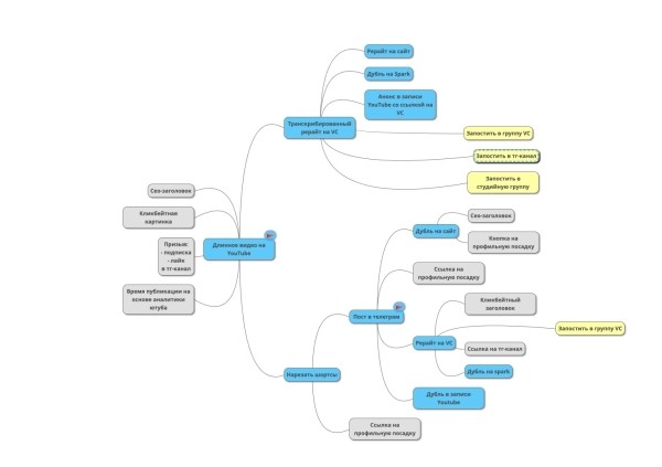
Начну с маркетинга. Чтобы ввести вас вкурс дела, расскажу, как сейчас выстроен маркетинг. По сути, здесь два ключевых направления.
Первое – мой канал на YouTube, где я рассказываю о различных вещах, происходящих в отрасли вообще и в нашей компании в частности, о разных фишках, которые мы используем при продуктовой разработке, делаю обзоры на проекты клиентов и просто понравившихся стартапов. Потенциальные клиенты смотрят видео, находят в них отражение своих мыслей, и из потенциальных превращаются в реальных.
Второе – статьи на VC, как эта. Все видео я отправляю рерайтеру на транскрибацию, затем я делаю финальную редактуру с учётом каких-либо нюансов и публикую материалы на VC. ru.

Затраты здесь минимальные – только на оплату услуг рерайтера. Говорить о том, что ChatGPT заменит его полностью, не стану: в принципе это возможно, но в рамках бюджета компании суммы не такие большие, чтобы вообще заморачиваться и ломать устоявшийся процесс
Чем же мне помог ChatGPT?
Поиски аналогов
При подготовке к видео всегда приходится искать сопутствующую информацию. Поиск через чатбота существенно ускорил процесс. Главная проблема здесь — это отсутствие знаний в боте за последние пару лет.
Написание статей
Рерайт и транскрибация одного видео в среднем у фрилансера стоят в среднем 1000 рублей. Я также прогоняю видео через автоматический транскрибатор, который берёт за это около 50 рублей, а полученный технический текст отправляю в ChatGPT.
На выходе получается вполне адекватный человеческий текст, но материалы, где много точных данных, цифр или важна логика повествования пока чатбот не тянет. Возможно, специалисты по паттернам ChatGPT смогут вытащить должную точность, но мне не удалось. Но если стоит задача сделать «водную» статью, то это хороший вариант. Думаю, что приживётся у бизнес-тренеров и прочих ребят с отрицательной кармой.
Добавлю, что я уже давно подумывал о том, чтобы выкладывать статьи не только на VC, но и на других площадках. Было бы тупо везде размешать один и тот же текст, заспамливая Рунет, а тратиться на столько статей не хотелось. Именно здесь помог ChatGPT, который помогал переписывать один и тот же контент с учётом требований площадки и её аудитории.
Здесь экономия на фрилансере становится явной: за каждый рерайт я бы заплатил х10, т. е. около 10 тысяч рублей, а при прогоне статьи через ChatGPT я трачу только своё время. Тем не менее, вопрос редактуры за ботом остаётся актуальным.
Яндекс. Директ / SEO
Третье, до чего наконец дошли руки потестировать – это Яндекс. Директ. Здесь ChatGPT хорошо помогает мне в подборе ключевиков, анализе сайтов, в том числе для SEO (к Директу это отношения не имеет, но связано с тем же продвижением) и даже генерирует идеи по ключевикам, предлагая взять те или иные вхождения из смежных областей.
Например, недавно мы запустили клиентский проект — биржу услуг на RTPlatform для проектного бюро, суть которого в том, что люди, которые делают проекты в строительной сфере, помогают разрабатывать их другим пользователям, отвечают на вопросы – чистая фриланс-биржа, только для строительных проектников.
Я спросил чат, как всю эту штуку можно использовать для продвижения собственного готового решения? Он предложил набрать ключевики, по которым ищут эти проектники, запустить ограниченную рекламу с тестовым бюджетом с предложением подобного готового решения. Если купит одна организация, возможно, похожая идея зайдёт и другим, с поправкой на виденье идеи основателем.
Ещё бот предложил нагуглить базу email этих организаций и поспамить оформив этот кейс.
Чем кончится дело с Директом и спамом, напишу в своём телеграм-канале. Но в целом сам процесс генерации идей и ключевиков, заголовков для объявлений и текстовых блоков очень сильно упрощает работу и позволяет экономить на ручном труде, оставив специалисту по контексту больше времени на аналитику.
Как используют ChatGPT наши программисты и экономят до 30% своего времени
Мы попробовали внедрить ChatGPT в разработку для оптимизации процессов и увеличения эффективности всей команды разработки. Под оптимизацией я имею в виду:
- сокращение времени на поиск нужной для решения задач информации;
- сокращение времени на изучение новых или мало знакомых нам АПИ при сторонней интеграции и пр.;
- код-ревью;
- ускорение выполнение рутинных и часто выполняющихся задач.
Покажу всё это на реальных примерах, взятых из наших рабочих задач.
Поиск причины ошибки
Если в проекте вылезла какая-нибудь ошибка, её можно не гуглить обычными инструментами (то бишь Гуглом), а отправить запрос в чат.
В качестве примера идёт ошибка в CMS Strapi: отправляем её в чат, и он выдаёт решение. Пока не было явно ошибочных ответов

Вопросы по коду
Пример с конкретным вопросом по коду: причём в запросе можно сразу отправить кусок кода; ChatGPT даёт ответ сразу со вставками и комментариями.
[{"title":"","image":{"type":"image","data":{"uuid":"c162da03-39b8-5123-8094-5b4d9bd59947","width":1154,"height":621,"size":135348,"type":"png","color":"dcdcdc","hash":"","external_service":[]}}},{"title":"","image":{"type":"image","data":{"uuid":"6f1e1b8f-eaab-5cfd-b7cd-4fb2f091c053","width":1146,"height":567,"size":48323,"type":"png","color":"e8e8e8","hash":"","external_service":[]}}}]
Рефакторинг кода
Третий пример – когда нам требуется отрефакторить какой-нибудь кусок кода. Мы можем направить соответствующий запрос, добавить кусок кода и снизу указать, что конкретно нужно сделать. Чат предоставляет готовый вариант и комментирует.
[{"title":"","image":{"type":"image","data":{"uuid":"1840d870-1258-590e-813e-df7c5009d318","width":1154,"height":560,"size":123957,"type":"png","color":"e6e7e6","hash":"","external_service":[]}}},{"title":"","image":{"type":"image","data":{"uuid":"55359523-d7f2-5110-a932-5641651c977c","width":1550,"height":801,"size":227901,"type":"png","color":"222327","hash":"","external_service":[]}}},{"title":"","image":{"type":"image","data":{"uuid":"ad05d6cc-3840-5b2e-b3f3-016338414a6a","width":1591,"height":774,"size":204374,"type":"png","color":"e6e6e6","hash":"","external_service":[]}}}]
Типовые куски кода
Запросы на написание кода. Да, прямо на русском языке – если лень писать самостоятельно, ChatGPT сделает и это.
[{"title":"","image":{"type":"image","data":{"uuid":"88c5e209-098e-5c0c-8d9c-3b5338ab60d7","width":1524,"height":745,"size":142972,"type":"png","color":"e8e8e8","hash":"","external_service":[]}}},{"title":"","image":{"type":"image","data":{"uuid":"41ba42a7-6ad3-595a-b5f5-32f3ed3f67bd","width":1526,"height":854,"size":176016,"type":"png","color":"212027","hash":"","external_service":[]}}}]
Первые действия программиста в чате
В качестве последнего примера покажу чат Никиты: он тестировал ChatGPT два дня и получил следующие результаты.
[{"title":"","image":{"type":"image","data":{"uuid":"012e151f-fef8-58f5-92d0-77096cbaf068","width":1516,"height":824,"size":60310,"type":"png","color":"f3f3f2","hash":"","external_service":[]}}},{"title":"","image":{"type":"image","data":{"uuid":"e3888c3b-89f5-5864-987a-116d5a3bfcaa","width":1571,"height":775,"size":35934,"type":"png","color":"23232b","hash":"","external_service":[]}}}]
Вместо заключения. Вы знаете, что ChatGPT заблокировали для РФ. Мы пользуемся chadgpt.ru — несколько раз слетало подключение, но за такие деньги это терпимо.

Источник: vc.ru