Может ли контекстная реклама быть эффективной в сложных B2B-нишах
Рассказываем, как работают одноэтапные и двухэтапные воронки и какую стратегию лучше выбрать для продвижения сложных B2B-услуг. Бонусы: 14 гипотез, которые стоит попробовать в первую очередь + чек-лист для проверки кампаний.
Слушать

Как работает лидогенерация в B2B
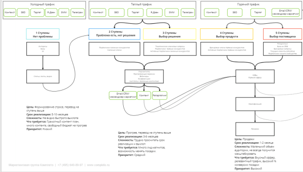
Рассмотрим, как работает лидогенерация в B2B, разложив все этапы принятия решений в соответствии с лестницей Бена Ханта. Эта модель разделяет всех посетителей по пяти ступеням в зависимости от их осведомленности о проблеме, о продукции и вашей компании в целом. Вот эти ступени:
- Человек даже не осознает проблему. Здесь наша задача перевести его на ступень выше.
- Осознание проблемы, но нет понимания, как ее решить. Пользователь ищет решения, которые могут быть разнообразными.
- Выбор решения, каким путем он будет решать проблему.
- Выбор конкретного продукта или поставщика.

Рассмотрим отдельно каждую воронку.
Горячий трафик
Сюда входит 4 и 5 ступени, когда человек выбирает продукт или поставщика.

Работа с горячим трафиком всегда в приоритете.
Виктор Десага, ведущий специалист по performance-маркетингу
Все что от нас требуется:
- выгодный релевантный оффер;
- обеспечить релевантный трафик
- посадочная страница с высокой конверсией (без ошибок и косяков, которые могут снизить конверсию).
Цикл принятия решения — порядка 1-2 месяцев.Главная сложность: объем аудитории в этой воронке всегда будет меньше по сравнению с другими этапами. Масштабировать ее очень сложно — быстро можно упереться в потолок, даже при увеличении бюджета.Инструменты, которые тут можно использовать:
- контекст;
- SEO;
- таргетированная реклама;
- email-, CRM-, мессенджер-маркетинг. Если уже есть собственная база.
У горячего трафика небольшой объем, поэтому нужно пытаться его расширить. Так мы переходим к воронке теплого трафика.
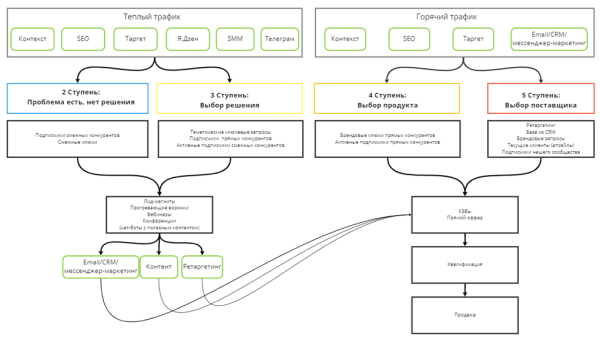
Теплый трафик
Сюда входит 2 и 3 ступени лестницы Ханта: осознание проблемы и выбор решения.

Главная цель на этом этапе: объяснить человеку возможный путь решения его проблемы с помощью вашего продукта и перевести его на следующую ступень.Потребуется: протестировать большое количество лид-магнитов, под которые понадобятся посадочные страницы. Тестировать их можно параллельно или последовательно — все будет зависеть от бюджета.

В качестве элементов прогрева вы можете использовать вебинары, конференции, бесплатные курсы или демо-доступ к продукту. Почему именно эти механики — практика показывает, что так лучше всего удается донести ценность услуги/продукта и показать все возможности. Для B2B-сегмента это актуальная проблема, когда пользователю нужно помочь разобраться: какие ему доступны опции, как это работает, какой будет эффект, почему это столько стоит.
Виктор Десага, ведущий специалист по performance-маркетингу
Главная сложность: трудно просчитать срок реализации воронки и реальный эффект от нее. Чем дальше этап от конверсии, тем вероятнее будет утеряна информация о первом визите — откуда на самом деле пришел человек. Поэтому здесь не обойтись без сильной системы аналитики, чтобы не потерять информацию о лидах, которые приходят. И правильно просчитать эффективность тех или иных решений и каналов, которые задействуем.
Холодный трафик

Если посмотреть на схему, то вы увидите, что тут можно использовать большой пул инструментов для привлечения аудитории, но это не всегда целесообразно, так как на этом этапе пользователи еще не осознают проблему, отсюда вытекают следующие особенности:
- Срок реализации воронки более длительный: от 5 до 10 месяцев.
- Бюджет возрастает по сравнению с другими воронками, рассмотренными выше.
- Необходим грамотный контент-план и его реализация. На этом этапе контента должно быть больше и ему необходимо обеспечить максимальный охват, чтобы привлечь аудиторию в нашу воронку — постепенно сформировать потребность.
- Сложно прогнозировать результат. Нет гарантий, что на последующих этапах для решения этой проблемы, клиент обратится именно к вам. Поэтому в каком-то смысле тут мы можем сработать на конкурентов.
Поэтому прицельно работать с холодным трафиком практически бесполезно — трудозатратно и без какой-либо гарантии результата. Приоритет работы с холодным трафиком ниже остальных двух воронок.

Стратегии запуска рекламной кампании: одноэтапная и двухэтапная воронки
Наиболее эффективно контекстная реклама работает на 4 и 5 ступени. Обратите внимание на схему:

С помощью охватных каналов мы привлекаем теплый трафик. Затем после преодоления 3 и 4 ступеней прогреваем аудиторию с помощью директ-маркетинга, контента, ретаргетинга Мы рекомендуем использовать 2 стратегии:
- Запуск РК по одноэтапной воронке, когда мы напрямую предлагаем купить продукт или воспользоваться услугой. Чтобы собрать максимум горячей аудитории со ступеней 4 и 5. Здесь мы используем горячие и брендовые ключи. Сюда уходит ~ 20% бюджета.
- Запуск РК по двухэтапной воронке — привлекается более холодная аудитория, появляются дополнительные инструменты прогрева. Здесь наша ЦА — люди со второй и третьей ступени, у которых есть проблема, но они ещё не знают, как её решать или не определились с самим продуктом. Сюда уходит ~ 80% бюджета. Данная воронка приносит лиды и поддерживает первую, чтобы не дать ей истощиться, поставляя маркетинговые лиды.
Двухэтапная воронка может выглядеть так:
- Запускаем таргетинг по ключу, связанному с болью или стремлением человека (конверсионные ключи с конверсионной приставкой: «купить», «заказать», если речь о B2B-услугах — «интеграция» или «внедрение», если речь о программном обеспечении).
- Ведем трафик на посадочную страницу с лид-магнитом, который пользователь может использовать для решения своей проблемы.
- В обмен на материал получаем контакты пользователей — холодные лиды.
- Сразу после отправки контактов переводим пользователя на страницу, где предлагаем решить проблему с нашей помощью.
- Здесь важно продумать ключевой этап воронки «КЭВ» — дополнительный этап, влияющий на принятие решение. Это может быть: запись на бесплатный аудит, консультацию, замер, демо-доступ – то, что представляет ценность для клиентов.
- Холодные лиды, попавшие в нашу базу, мы догоняем email-маркетингом, звонками, ретаргетингом.
Какую стратегию выбрать
Важный фактор, который стоит учитывать — объем горячего спроса в нише. Как правило, для сложных B2B-рынков актуальна двухэтапная воронка, так как продажа «в лоб» не работает, а также период принятия решения может занимать до года и более. Здесь важно постоянно и системно работать с аудиторией:
- прогревать;
- формировать знание о бренде;
- совершать как можно больше касаний.
И параллельно работать с горячим спросом.
Рассмотрим на примере кейса, как работает двухэтапная воронка
Речь о кейсе компании Нескучные финансы», где реализованы обе воронки. Рассмотрим, как с помощью двухэтапной воронки мы работаем с более холодным трафиком.

Для начала о проекте и его особенностях. «Нескучные финансы» предоставляют услуги финдиректора на аутсорсе. 3 основных момента, на которые мы опирались при разработке стратегии:
- Целевая аудитория — B2B-компании.
- Сложная услуга. Требовалось построить более сложную воронку, чтобы прогреть новых пользователей и сформировать потребность в услуге.
- Жесткий контроль расходования бюджета. Необходимо было проверить как можно больше гипотез, оперативно выделить эффективные и сконцентрироваться на них.
Как работает холодная воронка:

1. Ведем трафик с РСЯ на страницу с лид-магнитом. Этот трафик холоднее, но дешевле, чем на поиске. Порядка 13% этих посетителей конвертируются в MQL (холодные маркетинговые лиды).


2. Эти пользователи переходят на страницу «Спасибо», где видят информацию о специальном предложении и могут оставить заявку. 10% посетителей, скачавших лид-магнит, оставляют заявку — переходят на следующий шаг, становятся горячими.

3. Данные об этом попадают в CRM. Дальше с горячими лидами работает отдел продаж — квалифицирует, общается с клиентами.
На этом наша работа не заканчивается. Благодаря обратной связи от отдела продаж и интеграции CRM-системы с Яндекс.Метрикой, мы передаем информацию о квалификации лидов в кабинет Яндекс.Директа в автоматическом режиме. Так мы видим, какие кампании принесли нам больше качественных лидов, с которыми можно работать. Это позволяет принимать правильные решения при:
- оценке эффективности и оптимизации кампаний;
- распределении бюджета;
- отключении кампаний.
Также с помощью этой информации мы можем более качественно «обучить» алгоритмы Яндекса — ориентироваться на интересующую нас аудиторию, которая с большей вероятностью воспользуется услугой. Таким образом постоянно улучшается качество трафика, который непрерывно попадает в нашу воронку.
4. Оставшиеся пользователи, которые скачали лид-магнит, но не оставили заявку на услугу, попадают в базу. С ними продолжается работа с помощью:
- контентных рассылок с релевантными статьями и кейсами;
- автодозвонов роботом;
- ретаргетинга.
Хотите получить рекомендации по внедрению многоуровневой воронки от эксперта по performance-маркетингу? Жду вас на бесплатной консультации.
14 гипотез, которые стоит тестировать в первую очередь
1. Реклама по ключам содержащим услугу или товар + продающая приставка (купить, заказать, «под ключ», «услуги по» и т. п.)
Купить рекламу Отключить
Результат: увеличение количества целевых лидов.
Преимущества: высокая вероятность попадания в ЦА и в существующую потребность.
Риски: дорогие клики.
2. Корректировки по портрету целевой аудитории.
Результат: снижение стоимости лида. Снижение бюджета при сохранении количества лидов.
Преимущества: высокая вероятность положительного результата
Возможные риски:
- Сильное снижение трафика.
- Сужение таргетинга, что влияет на корректное обучение алгоритмов «Директа».
3. Мастер-кампании с оплатой за конверсию.
Результат: лиды по желаемой стоимости.
Преимущества:
- Легкая настройка.
- Контроль бюджета — нет риска случайных трат.
- В случае отсутствия лидов просто получите бесплатный трафик.
Сложности:
- Тяжело поддаётся контролю и управлению после запуска из-за отсутствия гибких настроек.
- Увеличение числа нецелевых лидов (с другой гео, спам, холодные).
4. РСЯ. Расширение списка ключевых слов по теме.
Результат: увеличение количества лидов. Больше простора для обучения алгоритма.
Преимущества: не требуется сильно чистить семантику, ключи добавляются в виде масок.
Риски: на первых этапах возможно увеличение трат бюджета при повышении стоимости конверсии и клика. Но после обучения алгоритма чаще всего расходы стабилизируются.
5. Look-alike по пользователям, достигшим ключевых целей.
Результат: увеличение количества целевых лидов.
Преимущества: легко настроить.Риски: важно правильно выбрать цель, иначе вы привлечете нецелевые заявки.
6. Таргетинг по сайтам конкурентов (РСЯ).
Результат: увеличение количества целевых лидов.
Преимущества: легко настроить.
Сложности / Риски: всегда будет задержка между посещением сайта и попаданием в наш таргетинг.
7. Look-alike по лидам из «Яндекс.Метрики».Результат: увеличение охвата и количества лидов.
Преимущества: легко настроить.
Сложности: гипотеза сработает лучше, если у вас уже накоплена статистика на счетчике.
8. Динамические поисковые объявления.Результат: увеличение охвата и количества лидов.
Преимущества: обход ограничения показов по низкочастотным запросам.
Сложности: для настройки лучше создать фид, важна корректная структура сайта, чтобы данные передавались корректно.
9. Замена заголовка на посадочной странице на более понятный и информативный.
Результат: увеличение конверсии сайта.
Преимущества: минимальные трудозатраты при максимальной эффективности.
Сложности: изучить правильное написание заголовков.
10. Использование видеокреативов.Результат: новые площадки → новые охваты → новые лиды.
Преимущества: в ТГО настраивается легко, добавляется в кампанию РСЯ.
Сложности: требуется высокое качество креатива, иначе есть риск слить бюджет.
11. Описание целевой аудитории в тексте объявления.
Результат: снижение CTR и повышение стоимости клика, при этом — повышение конверсии в заявку и снижение стоимости лида.
Преимущества: легко внедрить, по аналогии с нашим примером выше — просто указываем на креативе или в самом объявлении для какой аудитории актуальны наши услуги.
Возможны: снижение CTR, повышение стоимости клика, снижение охватов.
12. Оптимизация по цели лежащей выше по воронке.
Результат: увеличение количества целевых заявок.
Преимущества: просто внедрить — меняем цель на лежащую выше по воронке.
Сложности: если такой цели нет, то её необходимо создать или пользоваться другими микроконверсиями.
13. Использование смарт-баннеров.
Результат: высокие охваты — новые лиды
Преимущества: Яндекс сам определяет заинтересованных людей по информации из фида.
Сложности: для настройки требуется фид, гипотеза требует высоких бюджетов.
14. Смена УТП (объявления, лендинга, квиза).
Результат: увеличение целевых заявок.Преимущества: трудозатраты небольшие, а результат может поменяться кардинально.
Сложности: опирайтесь на понимание целевой аудитории — кого вы хотите привлечь, иначе вы рискуете слить бюджет.
Контекст — однозначно эффективный инструмент для продвижения в сложных B2B-нишах. Но успех кампаний будет зависеть не только от бюджета, но и от:
Продуманной воронки. Чаще всего для продвижения сложных продуктов/услуг мы рекомендуем выбирать двухэтапную воронку. Упрощенно нашем кейсе она состоит из следующих шагов: лид-магнит → основное предложение.
Высокого качества контента. Материалы, которые вы предлагаете для скачивания, не должны быть «высосаны из пальца».Необходимо их детально проработать
Тестирования гипотез. Необходимо выявить эффективные связки, которые приводят холодные и горячие лиды.Принятия решений на основе данных. Необходимо видеть картинку целиком и делать правильные выводы, распределяя бюджет между кампаниями в пользу тех, что приносят больше квалифицированных лидов.
Мы создали чек-лист для проверки кампаний перед запуском. Он полностью основан на нашем опыте. В нем собраны основные моменты, про которые чаще всего забывают специалисты, что существенно снижает эффективность контекстной рекламы. Проверьте себя перед запуском.

Виктор Десага Ведущий специалист по performance-маркетингу
https://promo.completo.ru/perf_audit?utm_source=vc&utm_medium=articl&utm_campaign=context
https://promo.completo.ru/perf_audit?utm_source=vc&utm_medium=articl&utm_campaign=context
Источник: vc.ru