Готовая воронка продаж с конверсией до 37% для мебельной ниши: кухни на заказ
Пошаговый план действий для мебельной компании по выстраиванию системы привлечения клиентов. Здесь про то, как выстроить автоматическую воронку продаж с конверсией 37% на кухни на заказ в 2023 году и получать бесплатный трафик со всего интернета.

Здравствуйте! На связи Денис Бордюк — маркетолог. С мебельной нишей работаю с 2020 года и знаю, с какими проблемами в продвижении чаще всего сталкиваются мебельные компании или частники. Поэтому всё, что вы прочитаете ниже — проверено, выверено и протестировано. Потрачены десятки часов для того, чтобы найти стоящую информацию для вас.
Вам понравится 100%
Кому будет полезна эта статья — производителям кухонь и мебели на заказ, маркетологам, smm_специалистам и таргетологам, которые работают с этой нишей.
СИТУАЦИЯ МЕБЕЛЬНОЙ НИШИ СЕЙЧАС
Давайте посмотрим на вашу ситуацию вместе и увидим, как устроены рекламные кампании практически у всех мебельщиков сейчас. А потом перейдем к решению проблемы, а именно: как получать заявки со всего интернета и автоматически обрабатывать их с конверсией 37% в продажу.
В большинстве случаев у всех мебельных компаний и у частных лиц, кто изготавливает кухни на заказ, рекламная компания в социальных сетях и в поиске настроена так:
Потенциальный клиент на просторах интернета видит рекламное объявление, переходя по которому он попадает на посадочную страницу (сайт продукта, квиз, группа ВК или аккаунт в «НЕЛЬЗЯГРАМЕ», неважно). 
Сама схема выглядит просто: трафик — посадочная страница — заявка.
Сколько всего людей оставляют заявки? 3%. В лучшем случае 5%. То есть 5 человек из 100. Остальные 95 уходят и вы их сможете дальше догнать только платной рекламой: нужно настроить метрику на сайт, чтобы потом настроить ретаргетинг.
А что если человек пока не готов оставить заявку? Ну не хватает у него доверия к вам для того, чтобы свой номер телефона оставить вашему менеджеру. Вдруг вы мошенник или вовсе спамер, который будет потом настраивать ему автодозвоны и предлагать неведомую чушь)) 
Люди сейчас не хотят никому оставлять номер телефона!!!
Насколько эффективна такая связка в 2023 году, когда клиент становится навес золота? Вопрос риторический к вам. И да, уже не так хорошо работает прямая реклама схемы «Директ-лендинг». Клики дороже, клиенты избирательнее. В горячих нишах так вообще стоимости порой просто заоблачные.Только 2% клиентов покупают после первого предложения.

«НУ ЧТО ЖЕ ДЕЛАТЬ???» — спросите вы
Чтобы продать человеку ваш продукт, а именно кухню на заказ (тем более, если она дорогая) — нужно заслужить доверие у человека. Пока нет доверия к вам — шансов продать кратно меньше, соответственно, расходов на рекламу стандартными методами больше.
КАЛЬКУЛЯЦИЯ НА ЦИФРАХ
Вы продаете кухни на заказ. Сделали сайт, упаковали группу в ВК, сообщество в Telegram и аккаунт в «НЕЛЬЗЯГРАМЕ. Создали кучу Reels, настроили директ, таргет, авито — запустили рекламу. Со всех площадок к вам зашло 1000 человек, заявки оставило 50 человек. Вы прозвонили каждого, проконсультировали, ждете. В итоге купил 1 человек. На это вы потратили 10 000 ₽ (к примеру, цифра с потолка). Хорошо, если этот клиент окупил затраты.
Остальные 950 просто ушли к конкурентам.
СХЕМА РАБОТЫ С ИСПОЛЬЗОВАНИЕМ КВИЗ БОТА
А теперь давайте я расскажу вам об инструменте из воронки продаж, который я применяю в работе и улучшаю показатели в мебельных кампаниях и увеличиваю доход их владельцам.
Первым делом я расскажу вам про квиз бот, покажу как он работает, а потом расскажу про систему привлечения клиентов со всего интернета и про создание партнерской программы.
Денис Бордюк
Начинаем мы с настройки рекламы в соцсетях, на Авито, покупаем рекламу в пабликах Telegram и в «НЕЛЬЗЯГРАМЕ» — предлагаем вашим потенциальным клиентам рассчитать стоимость кухни, не выходя из привычного мессенджера (например Вконтакте или Telegram). Реклама ведет человека напрямую в мессенджер, где чат-бот задает ему вопросы, записывает ответы и отправляет вам заявку. Ничего лишнего! Мы даем людям то, что они от нас ждут и в конце даем им подарок (распространенные подарки «Мойка или смеситель» при заказе кухни).
Теперь считаем: зашло 1000 человек, заявки сразу оставили 300 (средняя конверсия при средней настройке чат-бота около 30-40%). Из них купили сразу 2. Потратили 10 000 ₽.
Но самое интересное не в этом. Самое интересное в том, что остальных 700 человек мы не бросаем, а начинаем прогревать сообщениями: показываем работу фабрики, присылаем отзывы от клиентов, рассказываем об акциях и о том, как правильно выбрать кухню и не переплатить. И спустя некоторое время в ходе такого «прогрева» подписчика, он оставляет заявку.
[{"title":"","image":{"type":"image","data":{"uuid":"86bad2ac-ffdc-58b0-9e42-537bb3d6605b","width":543,"height":313,"size":51853,"type":"png","color":"8ab595","hash":"","external_service":[]}}},{"title":"","image":{"type":"image","data":{"uuid":"d6907a75-4914-5559-b76f-23d31797c082","width":522,"height":308,"size":40312,"type":"png","color":"8eba8f","hash":"","external_service":[]}}},{"title":"","image":{"type":"image","data":{"uuid":"6b29a087-6e3b-51a2-bd7a-d456e2338b9c","width":518,"height":286,"size":28851,"type":"png","color":"94c0a5","hash":"","external_service":[]}}},{"title":"","image":{"type":"image","data":{"uuid":"0fc24299-6b25-5908-b6fb-003fbd37a9a9","width":508,"height":298,"size":31512,"type":"png","color":"8fbb99","hash":"","external_service":[]}}}]
«Заявка приходит в чат Telegram»


ТО ЕСТЬ ВСЯ СУТЬ В ТОМ, что всё, что остаётся сделать вашим менеджерам, это договориться о дате и времени замера. Вы будите выезжать на замер только к тем людям, кто уже определился с кухней, его устраивает озвученная вами цена и он готов заказать выбранный вариант у вас.
7 из 10 человек прям железобетонно закажут у вас и внесут предоплату.
Все заявки через квиз-бот тёплые и у них явная потребность заказать мебель именно у вас. Они уже с вами знакомы и доверяют вам. 
Мы видим всех людей, которые зашли в чат-бот — они попадают в наш список рассылки. Далее мы можем работать с ними — прогревать, дожимать, продавать и делать допродажи, отправляя сообщения в мессенджер БЕСПЛАТНО. И самое интересное, что это можно делать полностью «на автомате»! 
Такой подход позволяет продавать больше и дороже. Люди покупают у тех, кому доверяют. Это факт!!! Мы формируем самое ценное — базу лояльных подписчиков.
ШАБЛОН ГОТОВОЙ СИСТЕМЫ ГЕНЕРАЦИИ ТЕПЛЫХ ЗАЯВОК В НИШЕ КУХНИ НА ЗАКАЗ
Мульти квиз-бот работает во всех мессенджерах: ВК, Telegram, Viber, WhatsApp, Direct НЕЛЬЗЯГРАМ, Авито, Одноклассники.



Квиз бот состоит из 5 блоков:
1 — Квиз бот



В отличие от обычного квиза, квиз в боте делает реальную сегментацию пользователей. Это дает возможность делать релевантные рассылки и предложения, что увеличивает конверсию в заявку.
Денис Бордюк
2 — КПК -контроль прохождения квиза
Этот блок направлен на то, чтобы обратить внимание и помочь тем пользователям, которые начали проходить квиз, но по каким-то причинам не прошли его.

Часто бывает так, что человеку что-то не понятно либо он отвлекся.Блок направлен на увеличение конверсии.
Купить рекламу Отключить
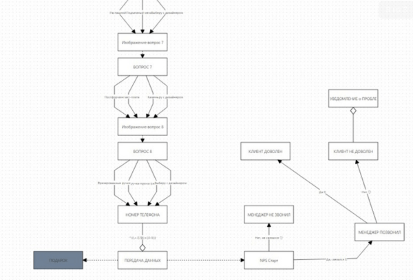
3 — NPS-система оценки качества обслуживания клиентов
Очень полезная функция для тех, у кого есть отдел продаж.
Денис Бордюк



На следующий день после того, как потенциальный клиент оставил заявку приходит сообщение с вопросом звонил ли менеджер. Если звонил, то выясняем не накосячил ли он. Если есть проблема, то в чат Telegram приходит уведомление с этой проблемой. С помощью этой системы видно как работают менеджеры. Сливают ли заявки, как общаются с клиентами.
Таким образом можно выявить тех, кто тянет на дно компанию, а кто наоборот, делает кассу!!!
4,5 — Блоки с сообщениями дожима для теплого и прогрева холодного трафика
Это серии сообщений с полезным материалом, информацией о компании, отзывы.


Рассчитаны они на 20 дней и отправляются пользователям раз в два, три дня. Мы не надоедаем. Мы напоминаем о себе серией полезного контента и информацией о вас.
Цель: вызвать доверие к вашей компании.
Как я уже писал выше, покупают там, где доверяют.

В месте с контентом периодически предлагаем пройти квиз и оставить заявку на замер.
Трафик
Этот квиз бот предназначен для работы в социальных сетях и РСЯ.
Просто используете свои рабочие объявления и меняете ссылки на квиз бот.
КАК ПОЛУЧАТЬ БЕСПЛАТНЫЕ ЗАЯВКИ В БОТ
Я постараюсь кратко рассказать вам про схему создания предпосылок с аудиторией или проще: как написать связку добротных статей для людей, как не ошибиться с выбор мебельной компанией при заказе кухни на заказ; как сэкономить на заказе мебели или материалы для кухни, за которые не стоит переплачивать при заказе. Всё, что для ваших потенциальных клиентов может быть полезно и ценно узнать.
Вы можете написать 50 статей за 1 день с помощью Искусственного Интеллекта (на этом моменте останавливаться не буду так как эта статья не про то как найти ИИ, в котором можно написать статьи), и вам останется только отредактировать готовый текст под себя.
Так вот, как только ваши тексты для публикации будут отредактированы, вам останется вшить вашу ссылку на квиз-бот в текст статьи и разместить её на бесплатных сервисах.
Все видеосервисы: YouTube/Rutube/Дзен, SEO-блог в Teletype/tilda (ранжируется поисковиками), Аггрегаторы статей VC/Habr.
Что делать-то надо?
- Ищите самые популярные запросы по своей нише на wordstat.yandex.ru
 - Пишите контент с заголовком один в один как был сформулирован запрос
 - Проинтегрируйте ссылку на свой сайт, вотсап или социальные сети (да что угодно) внутри вашей единицы контента и укажите где она находится.
 
Вы думаете это все?)
Ничего подобного!!! Один семантический запрос включает в себя так называемое «Эхо запросов». Разворачивайте его на максимум, цепляйтесь за все самые популярные запросы.
У вас должно получиться плотное семантическое ядро и десятки, а то и сотни тем для написания статей/съемки видео.
Те, кто знают, что надо просто сесть и сделать, вот вам конкретный план:
- Собираете семантическое ядро по среднечастотникам, высокочастотникам
 - К запросам создаете по 2-3 темы на которые вы можете сгенерировать контент. Постарайтесь занять семантику полностью. Ну, то есть, отработать все возможные целевые запросы
 - Интегрируйте рекламу продукта внутрь роликов/статей, не забудьте про ссылочку на квиз-бот))
 - Разместите ваш контент везде, где у клиента может появиться запрос
 - Размещайте по 2-3 ролика статей в неделю. Не все сразу.
 - Наблюдайте за притоком органического трафика
 
ПАРТНЕРСКАЯ ПРОГРАММА
Дополнительно создайте для себя партнерскую программу и сделайте рассылку по всем вашим клиентам, кто заказывал у вас кухню с предложением, начать советовать вас всем своим друзьям или знакомым, получая за это комиссионные.
Не жадничайте на % для своих партнеров!!!
Ведь если привлечь максимальное количество партнеров в своем городе, то как вы думаете, кого они начнут советовать и рекомендовать. Конечно же вас. А если вы будите жадничать в выплате % для своего партнера, то не видать вам хорошей репутации и много клиентов.
Вашим партнерам останется лишь скинуть заинтересованному клиенту ссылку на ваш квиз-бот, а остальное сделает система автоматически. ЭТО ГЕНИАЛЬНО!!!
СКОЛЬКО СТОИТ ШАБЛОН КВИЗ-БОТА
Я подготовил для вас уже готовый квиз-бот, который решит ваши проблемы с продвижением и автоматизацией. Вам останется только включить его у себя и после этого ваша конверсия увеличится на 37% (может и выше, но не ниже)
ЧТО ВЫ МОЖЕТЕ ПОЛУЧИТЬ?
— Шаблон квизбота
— Блок КПК контроль прохождения квиза
— Блок NPS система оценки качества обслуживания клиентов
— Шаблоны сообщений для дожима и прогрева
— Минилендинги
— Настроенные оповещения в телеграмм
— Передача заявок в гугл таблицу
— Подключение бота в группу ВК, телеграмм и авито
Все это за 30.000 ₽
С вас только материалы для заполнения квиз-бота. Я все заполняю, редактирую вопросы квиза, редактирую минилендинги, консультирую по запуску рекламы в соцсетях и РСЯ. Вы получаете готовый, настроенный под вашу компанию или вашего клиента квиз-бот с настроенными всеми нужными блоками.
Настройка всей системы продвижения — обговаривается отдельно.
Для покупки и консультации пишите мне в личку — СЮДА!
Не упусти свой шанс или это сделают ваши конкуренты!
Источник: vc.ru